ÁªÏµµç»°£º13001107199
Ðû²¼ÈÕÆÚ£º2016-11-18 ä¯ÀÀ´ÎÊý£º5017´Î ÎÄÕÂȪԴ£ºÀîÅô·É
¡¾µ¼¶Á¡¿Îª½øÒ»²½ÔöÇ¿ÐóÇÝÒÅ´«×ÊÔ´±£»£»£»£»£»¤¿ª·¢Ê¹ÓÃÊÂÇ飬£¬£¬£¬£¬Î¬»¤ÉúÎï¶àÑùÐÔ£¬£¬£¬£¬£¬Ôö½øÏÖ´úÐóÄÁÒµ¿ÉÒ»Á¬Éú³¤£¬£¬£¬£¬£¬Æ¾Ö¤¡¶ÖлªÈËÃñ¹²ºÍ¹úÐóÄÁ·¨¡·Óйػ®¶¨£¬£¬£¬£¬£¬Å©Òµ²¿Öƶ©ÁË¡¶ÌìÏÂÐóÇÝÒÅ´«×ÊÔ´±£»£»£»£»£»¤ºÍʹÓá°Ê®ÈýÎ塱ÍýÏë¡·£¬£¬£¬£¬£¬ÏêÊöÁËÎÒ¹úÏÖÔÚÐóÇÝÒÅ´«×ÊÔ´±£»£»£»£»£»¤ºÍʹÓÃÏÖ×´ºÍδÀ´µÄÄ¿µÄ¡£¡£¡£
ÎÒ¹úÊÇÌìÏÂÉÏÐóÇÝÒÅ´«×ÊÔ´×îΪ¸»ºñµÄ¹ú¼Ò£¬£¬£¬£¬£¬ÒÑ·¢Ã÷µØ·½Æ·ÖÖ545¸ö£¬£¬£¬£¬£¬Ô¼Õ¼ÌìÏÂÐóÇÝÒÅ´«×ÊÔ´×ÜÁ¿µÄ1/6¡£¡£¡£½üÄêÀ´£¬£¬£¬£¬£¬Æ¾Ö¤¡°ÒÀ·¨±£»£»£»£»£»¤¡¢¿ÆÑ§Ê¹Óá±µÄÔÔò£¬£¬£¬£¬£¬¸÷¼¶ÐóÄÁÊÞÒ½²¿·Ö×ÅÁ¦Ç¿»¯Õþ²ßÖ§³Ö¡¢¿Æ¼¼Ö§³ÖºÍ·¨Öΰü¹Ü£¬£¬£¬£¬£¬ÐóÇÝÒÅ´«×ÊÔ´±£»£»£»£»£»¤ºÍʹÓÃÈ¡µÃÏÔÖøÐ§¹û¡£¡£¡£

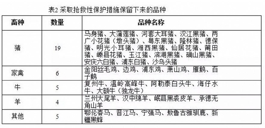
×èÖ¹ÏÖÔÚ£¬£¬£¬£¬£¬Í¨¹ýÒÅ´«ÎïÖʽ»Á÷¡¢½¨Éè±£ÖÖ³¡µÈ·½·¨£¬£¬£¬£¬£¬ÌìÏÂÀÛ¼ÆÇÀ¾ÈÐÔ±£»£»£»£»£»¤ÁËÏæÎ÷ºÚÖí¡¢´óÆÑÁ«Öí¡¢Ïôɽ¼¦¡¢ÎÂÁëá¯ÁëÅ£µÈ39¸ö±ôÁÙÃð¾øµÄµØ·½Æ·ÖÖ£¬£¬£¬£¬£¬±£»£»£»£»£»¤ÁË249¸öµØ·½Æ·ÖÖ¡£¡£¡£


ũҵ²¿×é֯ʵÑéÖÖÖÊ×ÊÔ´±£»£»£»£»£»¤¡¢ÐóÇÝÁ¼ÖÖ¹¤³ÌµÈÏîÄ¿£¬£¬£¬£¬£¬Ö§³ÖµØ·½ÐóÇÝÒÅ´«×ÊÔ´±£»£»£»£»£»¤ºÍʹÓᣡ£¡£¡°Ê®¶þÎ塱ʱ´ú£¬£¬£¬£¬£¬¹ú¼Ò¼¶ÐóÇÝÒÅ´«×ÊÔ´±£ÖÖ³¡¡¢±£»£»£»£»£»¤Çø¡¢»ùÒò¿âÊýÄ¿ÓÉ119¸öÔöÌíÖÁ187¸ö¡£¡£¡£¹ØÓÚÖíµÄ±£»£»£»£»£»¤ÖصãÓëʹÓÃÆ«Ïò£¬£¬£¬£¬£¬Öص㱣»£»£»£»£»¤42¸ö¹ú¼Ò¼¶±£»£»£»£»£»¤Æ·ÖÖ£¬£¬£¬£¬£¬ÒÔ»îÌå±£»£»£»£»£»¤ÎªÖ÷£¬£¬£¬£¬£¬ÌáÉýÍêÉÆÏÖÓйú¼Ò¼¶±£ÖÖ³¡£¬£¬£¬£¬£¬Ì½Ë÷½¨ÉèÇøÓòÐÔ»îÌå»ùÒò¿â£¬£¬£¬£¬£¬Ö÷Òª±£»£»£»£»£»¤×ÌÉúÐÔÄÜ¡¢ÈâÆ·ÖÊ¡¢¿¹ÄæÐÔµÈÖÖÖÊÌØÕ÷¡£¡£¡£Ê¹ÓÃÆ«ÏòÊÇ£¬£¬£¬£¬£¬½ÓÄÉÔÓ½»Ñ¡ÓýÓ뱾ƷÖÖÑ¡ÓýÏàÁ¬Ïµ£¬£¬£¬£¬£¬¿ªÕ¹ÓÐÕë¶ÔÐÔµÄÔÓ½»Ê¹ÓúÍÐÂÆ·ÖÖ¡¢ÐÂÆ·ÏµºÍÅäÌ×ϵÅàÓý¡£¡£¡£
ÐóÇÝÒÅ´«×ÊÔ´±£»£»£»£»£»¤ÓëʹÓõÄÖ§³Ö°ü¹Üϵͳ½øÒ»²½ÔöÇ¿£¬£¬£¬£¬£¬Ö÷ÒªÐóÇÝÆ·ÖÖÖ÷ÒªÐÔ×´ÆÀ¹ÀÆÀ¼Ûϵͳ½øÒ»²½ÍêÉÆ£¬£¬£¬£¬£¬¹ú¼ÒÐóÇÝÒÅ´«×ÊÔ´¶¯Ì¬¼à²âÔ¤¾¯ÏµÍ³ÆðÔ´½¨³É¡£¡£¡£µ½2020Ä꣬£¬£¬£¬£¬¹ú¼Ò¼¶±£»£»£»£»£»¤Æ·ÖÖÓÐÓñ£»£»£»£»£»¤Âʵִï95%ÒÔÉÏ£¬£¬£¬£¬£¬Ìá¸ß5¸ö°Ù·Öµã£¬£¬£¬£¬£¬Ê¡¼¶±£»£»£»£»£»¤Æ·ÖÖÓÐÓñ£»£»£»£»£»¤Âʵִï80%ÒÔÉÏ£¬£¬£¬£¬£¬Ìá¸ß10¸ö°Ù·Öµã£¬£¬£¬£¬£¬È·±£Ö÷Òª×ÊÔ´²»É¥Ê§¡¢ÖÖÖÊÌØÕ÷²»¸Ä±ä¡¢¾¼ÃÐÔ×´²»½µµÍ¡£¡£¡£ÒԵط½Æ·ÖÖΪÖ÷ÒªËØ²Ä£¬£¬£¬£¬£¬×ÔÖ÷ÅàÓýÒ»ÅúÐóÇÝÐÂÆ·ÖÖ¡¢ÐÂÆ·Ïµ¡¢ÅäÌ×ϵ£¬£¬£¬£¬£¬´òÔìÒ»ÅúÒÔÌØÉ«Ðó²úÆ·¿ª·¢ÎªÖ÷µ¼µÄ¹¤Òµ»¯ÁúÍ·ÆóÒµ¡£¡£¡£

¡¾Ïà¹ØÔĶÁ¡¿
¡°ÏæÎ÷ºÚÖí¡±É¶ÌØµã£¿£¿£¿£¿£¿

´ÓÈÝò¶øÑÔ£¬£¬£¬£¬£¬¸ÃÖíÖÖÌåÐͽÏС£¬£¬£¬£¬£¬±Ç×ì½Ï³¤¶øÖ±£¬£¬£¬£¬£¬¶îÃæÖåÎÆ½Ïdz£¬£¬£¬£¬£¬××ë½Ï´Ö³¤£¬£¬£¬£¬£¬±³Ñüƽֱ£¬£¬£¬£¬£¬¸¹²»Íϵأ¬£¬£¬£¬£¬ËÄÖ«½áʵ¡£¡£¡£
´ÓϰÐÔ¶øÑÔ£¬£¬£¬£¬£¬¶à½ÓÄɰ×Ìì·ÅÄÁ£¬£¬£¬£¬£¬ÍíÉÏÉáËǵķ½·¨¡£¡£¡£¼ÇÕßÔÚ¹ÅÕÉÏØÒ»É½¼äÑøÖ³»ùµØ¿´µ½£¬£¬£¬£¬£¬Êý°ÙÍ·ºÚÖí¡°Ð¥¾ÛɽÁÖ¡±£¬£¬£¬£¬£¬ÅÊÆÂÌø½§£¬£¬£¬£¬£¬Ê³°Ù²Ý£¬£¬£¬£¬£¬ÒûɽȪ£¬£¬£¬£¬£¬õ¹Í»ÀDZ¼¡£¡£¡£
´ÓÈâÖʶøÑÔ£¬£¬£¬£¬£¬¾ßÓÐÈâÖÊÏãÄÛ¡¢ÈâÏÊζÃÀ¡¢ÏãζŨÓô¡¢ÓͶø²»ÄåµÈÏÔ×ÅÌØµã¡£¡£¡£
¡°ÏæÎ÷ºÚÖí¡±ÓÚ1984ÄêÁÐÈë¡¶ºþÄÏÊ¡¼ÒÐó¼ÒÇÝÆ·ÖÖÖ¾ºÍÆ·ÖÖͼÆ×¡·£¬£¬£¬£¬£¬2006ÄêÁÐÈë¡¶¹ú¼Ò¼¶ÐóÇÝ×ÊÔ´±£»£»£»£»£»¤Ãû¼¡·£¬£¬£¬£¬£¬2007ÄêÈëÑ¡¹ú¼ÒÖÖÖÊ×ÊÔ´»ùÒò¿â£¬£¬£¬£¬£¬ÏíÊÜ¡°¹ú±£¡±´ýÓö¡£¡£¡£Æä¼Òϵ֮һÆÖÊÐÌú¹ÇÖíÓÚ2011Äê»ñ¡¶ÖлªÈËÃñ¹²ºÍ¹úÅ©²úÆ·µØÀí±ê¼Ç¹ÒºÅÖ¤Êé¡·¡£¡£¡£
È»¶ø£¬£¬£¬£¬£¬ÒòÆä¹ÅÀÏ£¬£¬£¬£¬£¬ÒÔÊÇÔʼ¡£¡£¡£¡°ÏæÎ÷ºÚÖí¡±ÒòÉú³¤Âý¡¢³öÀ¸ÖÜÆÚ³¤¶øÒ»¶ÈÊܵ½ÏôÌõ¡£¡£¡£2006Äê10Ô£¬£¬£¬£¬£¬ÖÝÐóÄÁË®²ú¾ÖÔÚãòϪÊӲ죬£¬£¬£¬£¬È«ÏغÚÖí½ö´æÀ¸156Í·£¬£¬£¬£¬£¬±»Å©Òµ²¿¶¨Îª±ôΣƷÖÖ¡£¡£¡£2012Ä꣬£¬£¬£¬£¬Å©Òµ²¿ÔÚãòÏªÏØÆÖÊÐÕò½¨¡°ÏæÎ÷ºÚÖí¡±×ÊÔ´³¡£¬£¬£¬£¬£¬¾ÙÐÐÆ·ÖÖ×ÊÔ´±£»£»£»£»£»¤¡£¡£¡£2014Ä꣬£¬£¬£¬£¬¡°ÏæÎ÷ºÚÖí¡±È«ÖݳöÀ¸È±·¦7ÍòÍ·£¬£¬£¬£¬£¬Õ¼ÎôʱȫÖÝÉúÖí³öÀ¸×ÜÁ¿µÄ5%¡£¡£¡£
Ϊʹ¡°ÏæÎ÷ºÚÖí¡±¾ßÓÐ×ÔÖ÷֪ʶ²úȨºÍÉ̱êרÓÃȨ£¬£¬£¬£¬£¬¼Ó´ó¡°ÏæÎ÷ºÚÖí¡±Æ·ÅÆÎ¬È¨ºÍ±£»£»£»£»£»¤Á¦¶È£¬£¬£¬£¬£¬×ÔÖÎÖÝ¿ËÈÕÀÖ³É×¢²áÆäµØÀí±ê¼Ç֤ʵÉ̱ꡣ¡£¡£ÑøÖ³¼Ó¹¤Æ·ÅÆÐ§Ó¦Í¹ÏÔ£¬£¬£¬£¬£¬Ò»ÅúÆ·ÅÆ¶à´Î»ñµÃÖݪÖÕ¹ÀÀ»á½ð½±£¬£¬£¬£¬£¬²úÆ·Çó¹ýÓÚ¹©£¬£¬£¬£¬£¬¼ÛÇ®¸ßÓÚͬÀà²úÆ·50%µ½120%¡£¡£¡£
ÒÔ±±¾©×ÊÔ´ÇòËÙÌåÓý¼¯ÍÅΪ´ú±íµÄÒ»ÅúÁúÍ·ÆóÒµ½øÈë¡°ÏæÎ÷ºÚÖí¡±¹¤Òµ»¯ÁìÓò£¬£¬£¬£¬£¬¼ÓËÙºÍÍÆ¶¯ÁË¡°ÏæÎ÷ºÚÖí¡±¹¤Òµ½á¹¹µÄ¿ìËÙ³ÉÐÍ£¬£¬£¬£¬£¬ÓÈÆä±±¾©×ÊÔ´ÇòËÙÌåÓý¼¯ÍÅÍýÏëµÄ¡°½ðÉ«ºÚÖíÃΡ±¸üÊÇ·¢¶¯ÏæÎ÷¾«×¼·öƶÏîÄ¿ºÍ¹¤ÒµÉý¼¶µÄ±ØÓÉ֮·¡£¡£¡£
ÏÖÔÚ£¬£¬£¬£¬£¬¡°ÏæÎ÷ºÚÖí¡±¿ÉÊÇ¡°ºìµÆÁýÀïµãºìÀ¯¡ª¡ªÀïÍâ¶¼ºìÁË¡±£¡